Skip to main content

How to Find the Best Headhunter in Miami: A Step-by-Step Guide

how-to-find-the-best-headhunter-in-miami-a-step-by-step-guide
How to Find the Best Headhunter in Miami: A Step-by-Step Guide

Introduction

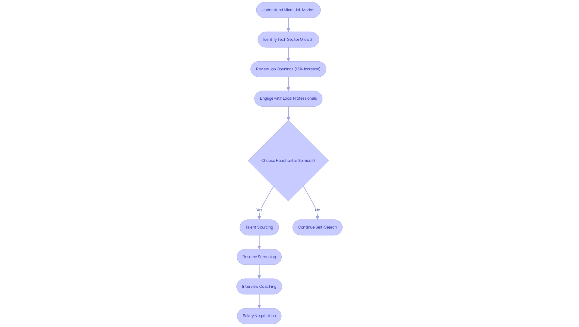
In the vibrant landscape of Miami’s job market, understanding the role of headhunters becomes essential for job seekers aiming to navigate the complexities of recruitment effectively. With a burgeoning tech sector that has seen a remarkable 15% increase in job openings, the demand for skilled professionals is at an all-time high. As organizations compete for top talent, the expertise of specialized headhunters can serve as a critical advantage in securing desirable positions.

This article delves into the intricacies of selecting the right headhunter, evaluating their performance, and leveraging their services to enhance career prospects in a rapidly evolving market. By exploring key criteria and strategies, professionals can position themselves for success and make informed decisions in their job search journey.

Understanding the Miami Job Market and Headhunter Services

To successfully identify the most suitable recruiter in Miami, it is crucial to understand the nuances of the . Miami is witnessing robust growth in , particularly in software development, cybersecurity, and IT infrastructure. According to the Quarterly Census of Employment and Wages (QCEW), the tech industry in Miami-Dade County has experienced a 15% increase in job openings over the past year, underscoring the demand for skilled professionals.

Francesca de Quesada Covey, Chief Innovation & Economic Development Officer, states, ‘Miami is becoming a hub for tech innovation, and this growth is creating numerous for talented individuals.’

further illustrates this trend, providing a dashboard of economic indicators that highlight the county’s job creation efforts, especially within the .

To stay informed, regularly review job postings, industry reports, and actively engage in networking with local professionals. Understanding the range of services offered by headhunters—such as —will better prepare you to determine which services align most closely with your career objectives.

Demonstrated success in placing candidates efficiently highlights the importance of collaborating with , as they utilize their industry expertise and connections to navigate the competitive job market. This knowledge not only assists in locating the right recruiter but also improves your overall , leveraging expert recruitment services with deep industry insight and a commitment to building long-term relationships across diverse sectors.

Criteria for Choosing the Right Headhunter in Miami

When choosing a , it is essential to take into account several key criteria to improve your :

  1. Specialization: Choose a or cybersecurity. This ensures they possess a deep understanding of the specific skills and qualifications needed for success in those sectors. According to Edouard Thoumyre, Managing Partner at ACCUR Recruiting Services, “Selecting with industry specialization can significantly enhance the quality of candidates presented.”
  2. Reputation: Examine the recruiter’s status in the industry by reviewing online testimonials, customer feedback, and their overall success rates in placing candidates. A is often indicative of their effectiveness. For instance, ACCUR Recruiting Services has been recognized as a Forbes Top 100 executive search firm, highlighting their credibility in the field. , such as one client stating, “; they did all the work!” This emphasizes their responsive service and [](https://jobs.techneeds.com/jobs-in/North Andover/MA), making them a strong contender in the staffing industry.
  3. Network: A recruiter with a robust network of employers and industry contacts can facilitate access to better job opportunities, providing candidates with an edge in competitive markets. Statistics indicate that recruiters with extensive networks have a 30% higher success rate in placing candidates compared to those with limited connections. The company exemplifies this with their extensive network and quick placements, with clients noting they can rely on them for .
  4. Communication: Assess their communication style during initial interactions. Ensuring that it aligns with your preferences can lead to a more productive partnership.
  5. Track Record: Inquire about the experience and success in placing candidates in roles similar to what you seek. Understanding the track record can help gauge their capability to fulfill your specific recruitment needs. For example, a case study on ongoing training and development in Miami’s hospitality industry illustrates how a specialized recruiter effectively placed candidates in leadership roles, fostering a culture of continuous learning and employee loyalty.

By applying these criteria, you can identify a recruiter who is well-equipped to assist you effectively in [your job search](https://jobs.techneeds.com/jobs-in/North Andover/MA), similar to a company that has built a reputation for exceptional service and successful placements. Their commitment to client satisfaction is reflected in testimonials that highlight their responsiveness, such as another client who remarked, “Techneeds cares about their clients and they do not give up on you to get a job.

Researching Potential Headhunters

To effectively research recruiters, it is essential to leverage such as LinkedIn, Glassdoor, and specialized recruitment agency websites. For instance, WorkSquare, which has achieved a 4.6/5 rating based on Facebook reviews, exemplifies a , despite its lower Yelp rating of 1/5.

Concentrate on locating recruiters with a strong presence in New England, especially those who specialize in [[[technology, manufacturing, and engineering](https://jobs.techneeds.com/Engineering, Light Industrial/Manufacturing, Professional/Administrative/jobs)](https://jobs.techneeds.com/Engineering, Light Industrial/Manufacturing, Professional/Administrative/jobs)](https://jobs.techneeds.com/Engineering, Light Industrial/Manufacturing, Professional/Administrative/jobs). Engaging with local professional groups and forums can provide valuable insights and recommendations from peers who have navigated similar .

Furthermore, attending where recruiters are actively participating offers a unique opportunity to engage with them directly. The company has a proven history of reacting swiftly to , as highlighted by who have experienced their tailored service and outstanding response time.

Their innovative AI talent-match and sourcing automation features allow for faster qualification and matching to exciting positions, ensuring candidates are marketed directly to hiring managers if they fit the openings. As Jonathan Hall, owner of the Miami branch of PrideStaff, notes, ‘Our team is dedicated to finding the right fit for both employers and candidates, ensuring successful placements.’

With decades of experience in the market, in their new hires, further reinforcing their credibility. As you compile a list of potential recruiters based on your research, be sure to note their and any relevant client testimonials. This organized approach will facilitate a more informed decision-making process as you seek for .

Preparing for Initial Consultations

Prior to engaging with potential headhunters, it’s crucial to develop a comprehensive outline of . This should encompass the specific roles you are interested in, your desired salary range, and any other key criteria that define your ideal position. Additionally, ensure that your resume and LinkedIn profile are meticulously updated to showcase your most recent experiences and accomplishments, thus presenting a polished and professional image to prospective recruiters.

Utilizing advanced AI sourcing and , as practiced by the organization, can significantly simplify talent acquisition for both contract and direct-hire roles. , allowing for swift placements that meet client needs.

According to recruiting metrics, predicting how much time you’ll require for each is crucial; understanding these metrics can help you assess the recruiter’s efficiency. Formulating to pose during your initial consultation is essential; inquire about the , their success rates with placements, and the types of organizations they typically collaborate with.

As one satisfied client noted, ” with just the right person for the situation,” reflecting their responsiveness and commitment to client needs. Christina Pavlou, an experienced recruiter and HR professional, emphasizes that in these interactions. This proactive approach allows you to assess whether the recruiter aligns with your career goals and needs.

Furthermore, referencing the case study on post-intake meeting actions, distinguishing between must-have and nice-to-have qualifications can significantly enhance your discussions with recruitment professionals. Techneeds also provides valuable analytics on a talent search, which can guide your recruitment strategy.

Finally, practice articulating your career narrative succinctly and effectively. This preparation will enable you to during the consultation, ensuring that you make a strong impression and clearly convey your professional value.

Evaluating Headhunter Performance

To effectively assess the performance of your chosen recruiter, it is crucial to employ . Consider the following key indicators:

  1. Communication Frequency: Assess whether your headhunter is consistently updating you on potential job opportunities and providing timely feedback, which is vital for a successful partnership. The customers have commended the group’s quickness in addressing urgent requests and their commitment to offering suitable candidates for every scenario. One customer remarked, ‘ for the situation, even on short notice.’
  2. : Determine if the job openings presented align with your skills, experiences, and career aspirations, reflecting the headhunter’s understanding of your profile. Many customers have reported that , ensuring a quality match. A satisfied client stated, “They truly listen to what I’m looking for and only present opportunities that fit.”
  3. : Examine how swiftly the recruiter links you with potential employers. On average, effective headhunters achieve a placement time of around 30 to 45 days, which can indicate efficiency and a robust network. The company has been commended for successfully placing candidates within an impressive timeframe, often less than three weeks. A testimonial highlighted, “I was placed in my new role in just 18 days!”
  4. Feedback Quality: Evaluate the . High-quality feedback can significantly enhance your chances in the job market, a service that Techneeds users have found invaluable. One customer remarked, ‘The insights I received on my interview performance were game-changing.’
  5. Overall Satisfaction: Reflect on your overall experience with the headhunter. Consider whether you feel adequately supported throughout your job search process. , frequently highlighting the tailored service that makes them feel like their sole patron. As one client expressed, “Working with the company felt like having a dedicated partner in my job search.”

For instance, a case study titled Measuring Success illustrates how defining success and establishing performance standards is essential for recruitment marketing. Implementing , ensuring that they are meeting their goals. to simplify talent acquisition for both contract and direct-hire roles, enhancing the overall recruitment experience.

If any of these metrics suggest that a recruiter is not meeting your expectations, it is prudent to reassess your partnership. Keeping track of these performance indicators not only aids in making informed decisions but also ensures that you are engaging with a headhunter who aligns with your professional goals. As noted by recruitment expert Dave Tuttle,

By tracking these metrics, businesses can make informed decisions to attract and retain top talent.

Regularly reviewing these indicators will empower you to refine and enhance your talent acquisition efforts.

Conclusion

Navigating the Miami job market can be complex, but leveraging the expertise of headhunters can significantly enhance the job search experience. Understanding the local tech sector’s growth and recognizing the demand for specialized skills are fundamental to selecting the right headhunter. By considering key criteria such as specialization, reputation, network, communication, and track record, job seekers can ensure they partner with a headhunter who aligns with their career objectives.

Thorough research is essential in identifying potential headhunters. Utilizing online platforms, engaging with professional networks, and attending industry events can provide valuable insights. Preparing for initial consultations with a clear outline of career aspirations and questions can facilitate a productive dialogue, ensuring that candidates present themselves effectively.

Evaluating the performance of a headhunter through specific metrics—such as communication frequency, quality of opportunities, speed of placement, feedback quality, and overall satisfaction—allows job seekers to assess the effectiveness of their partnership. By actively monitoring these indicators, professionals can make informed decisions and refine their recruitment strategies, ultimately positioning themselves for success in a competitive job market.

In conclusion, the collaboration with a skilled headhunter can be a game-changer in achieving career aspirations. As the Miami job landscape continues to evolve, individuals who strategically engage with headhunters will be better equipped to seize opportunities and advance their professional journeys.

Ready to take your career to the next level? Connect with Techneeds today to find the perfect headhunter who can guide you through the Miami job market!

Frequently Asked Questions

What is the current state of the tech job market in Miami?

The tech sector in Miami is experiencing robust growth, particularly in software development, cybersecurity, and IT infrastructure, with a 15% increase in job openings over the past year.

What should I consider when choosing a recruiter in Miami?

Key criteria include specialization in your industry, the recruiter’s reputation, their network of employers, communication style, and their track record of placing candidates in similar roles.

Why is specialization important when selecting a recruiter?

A recruiter who specializes in your industry will have a deeper understanding of the specific skills and qualifications needed, enhancing the quality of candidates presented.

How can I assess a recruiter’s reputation?

You can evaluate a recruiter’s reputation by reviewing online testimonials, customer feedback, and their success rates in placing candidates, as well as any industry recognitions they may have received.

What role does a recruiter’s network play in the job search process?

A recruiter with a strong network can provide access to better job opportunities, which can significantly improve a candidate’s chances of placement.

How should I prepare for an initial consultation with a recruiter?

Prepare a comprehensive outline of your career aspirations, ensure your resume and LinkedIn profile are updated, and formulate thoughtful questions regarding the recruiter’s process and success rates.

What metrics should I use to evaluate the performance of my recruiter?

Key metrics include communication frequency, quality of job opportunities presented, speed of placement, quality of feedback received, and overall satisfaction with the recruitment experience.

How can I stay informed about job opportunities in Miami?

Regularly review job postings, industry reports, and engage in networking with local professionals to stay updated on the job market.

What are some effective platforms for researching recruiters?

Reputable online platforms such as LinkedIn, Glassdoor, and specialized recruitment agency websites are effective for researching recruiters.

What should I do if my recruiter is not meeting my expectations?

If performance metrics suggest that your recruiter is not meeting your expectations, it may be prudent to reassess your partnership and consider seeking a different recruiter.